推荐新闻
联系我们
公司地址:河南省郑州市纬五路39号
电 话:0371-55597221/55597223
电 话:0371-55597286
网 址:www.nightpaintings.com
邮 编:450003
电子邮件:keguangjianli@126.com

扫一扫关注微信公众号
9U.COM九游体育(中国大陆)科技公司
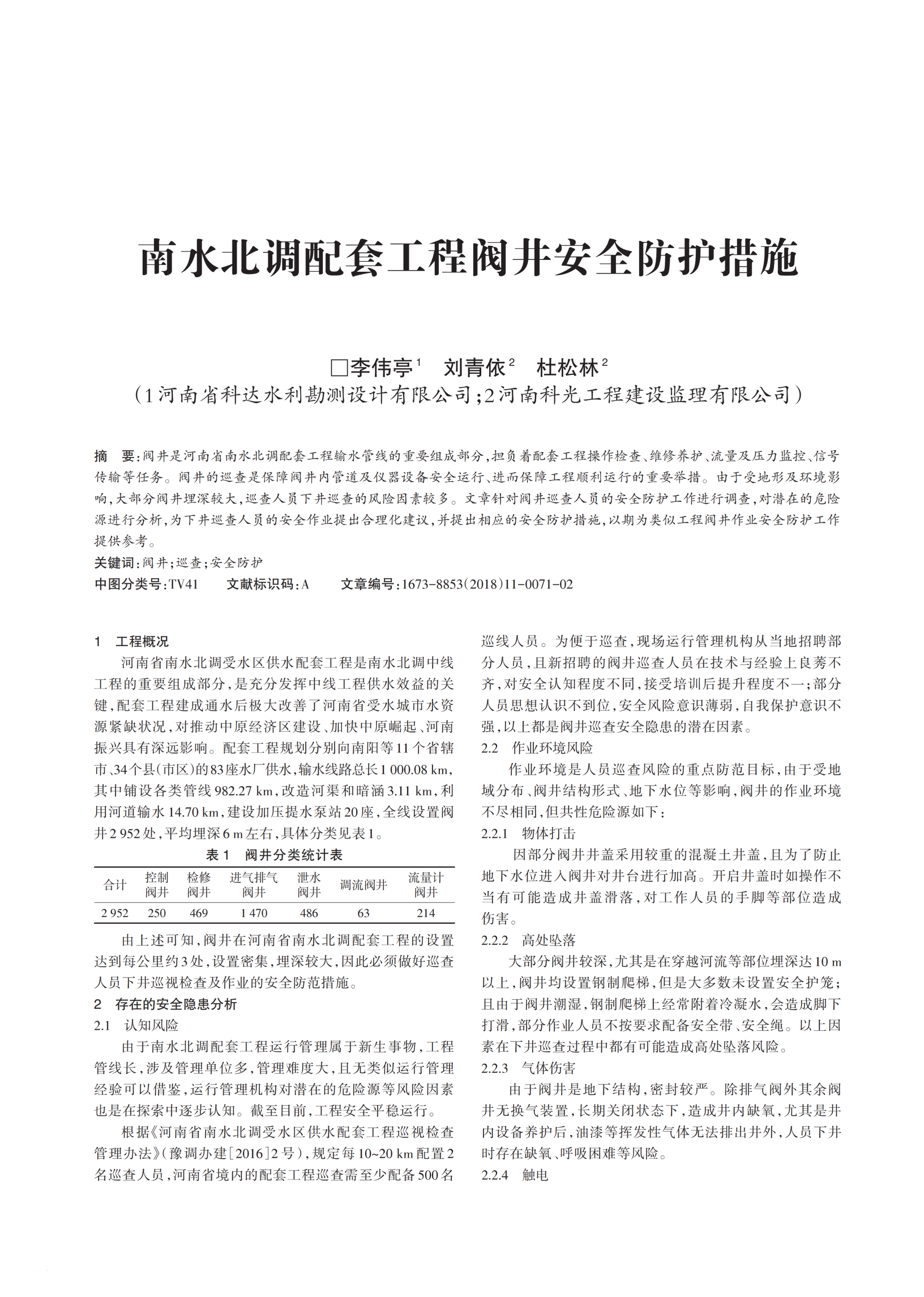
南水北调配套工程阀井安全防护措施 李伟亭 刘青依 杜松林
作者:9U.COM九游体育(中国大陆)科技公司 日期:2025/10/22 16:13:04 点击量:6

